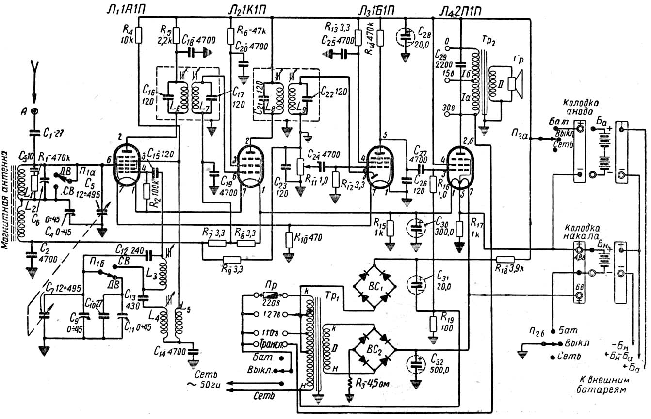
"Дорожный"
Набор ламп:
1А1П, 1К1П, 1Б1П, 2П1П
Принципиальная схема здесь