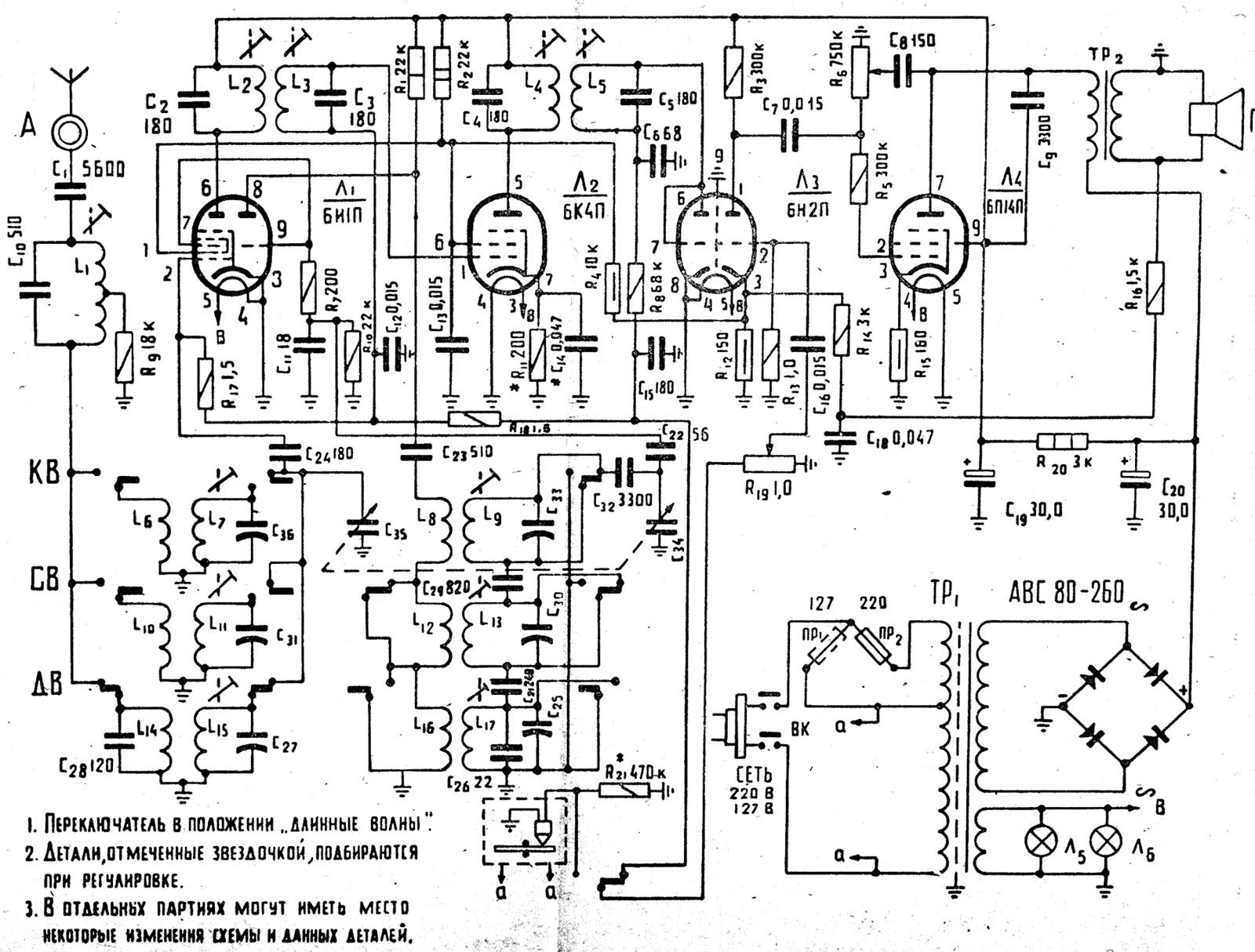
"Рекорд-61М2"

Набор ламп:
6И1П, 6К4П, 6Н2П, 6П14П,

селеновый мост АВС-80-260.
Принципиальная схема здесь.

ТЕХНИЧЕСКИЕ ХАРАКТЕРИСТИКИ.

Диапазоны принимаемых волн...................................ДВ 150-408 КГц (2000-735 м)
СВ 525-1605 КГц (571-186 м)
КВ 3,95-12,1 МГц (75,9-24,8 м)

Промежуточная частота .................................................................................. 465 КГц

Чувствительность, не хуже..............................................ДВ,СВ 200мкВ, КВ 300 мкВ

Избирательность по соседнему каналу, при расстройке на 10 КГц,не менее..26 дБ

Выходная мощность..............................................................................................0,5 Вт

Полоса воспроизводимых частот ..............................при радиоприеие 150-3500 Гц
при воспроизведении грамзаписи 150-6000Гц

Потребляемая мощность ........... ............................................при радиоприеие 40 Вт
при воспроизведении грамзаписи 55 Вт

Габариты.................................................................................................... 600х320х270

Масса.......................................................................................................................13 Кг