ÌÎÄÈÔÈÊÀÖÈß ÀÊÓÑÒÈ×ÅÑÊÎÉ ÑÈÑÒÅÌÛ ÐÀÄÈÎËÛ “ÑÈÌÔÎÍÈß"
ÌÎÉ "ÁÞÄÆÅÒÍÛÉ" ËÎÔÒÈÍ-ÓÀÉÒ
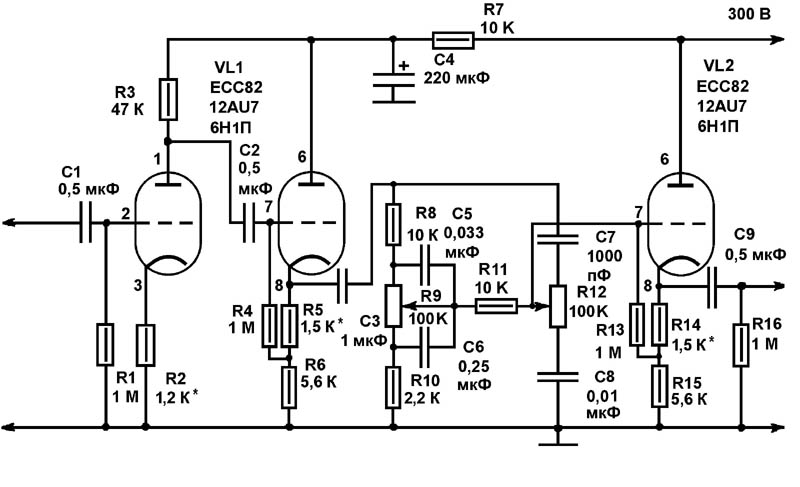
(Ñòàòüÿ Â.Áðóñíèêèíà â æóðíàëå "Ðàäèîõîááè" ¹3 çà 2000 ãîä)ËÀÌÏÎÂÛÉ RIAA-ÊÎÐÐÅÊÒÎÐ ÄËß ÏÐÎÈÃÐÛÂÀÍÈß ÏËÀÑÒÈÍÎÊ
(àâòîðñêàÿ êîíñòðóêöèÿ)ÏÐÅÄÓÑÈËÈÒÅËÜ Ñ ÒÅÌÁÐÎÁËÎÊÎÌ. ÑÕÅÌÀ Ê.Å.ÁÎÁÐÎÂÀ, cn(AT)ami.uran.ru
ÄÂÓÕÊÀÑÊÀÄÍÛÉ SE ÓÑÈËÈÒÅËÜ À.È.ÌÀÍÀÊÎÂÀ
(6Ý5Ï + 6Ï45Ñ), ÏÅÐÅÂÎÄ Â ÏÅÍÒÎÄÍÛÉ ÐÅÆÈÌÓÒÎ×ÍÅÍÍÛÉ ÐÀÑ×ÅÒ L-ÀÒÒÅÍÞÀÒÎÐÀ, ÂÛÏÎËÍÅÍÍÛÉ ÐÎÑÒÈÑËÀÂÎÌ
ÏÐÎÌÛØËÅÍÍÛÉ ËÀÌÏÎÂÛÉ ÓÑÈËÈÒÅËÜ "ÏÐÈÁÎÉ" :
áëîê ïèòàíèÿ - ñõåìà, ïëàòà
óñèëèòåëü - ñõåìà, ïëàòà
âûõîäíîé òðàíñôîðìàòîð
![]()