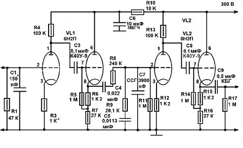
ЛАМПОВЫЙ RIAA-КОРРЕКТОР ДЛЯ "ВИНИЛА"

Прототип: Richard Brice. Disk Preamplifier. Electronics &Wireless World, June 1985

Особая благодарность К.Е.Боброву, cn(AT)ami.uran.ru, за доработку схемы